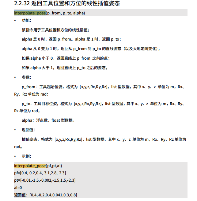
CS机器人四点法脚本函数码垛功能
2025-05-28
1.简介
interpolate_pose此指令适用于有规律/等间距的矩阵 只需示教四个顶点点位即可完成矩阵取放物料,可以用于外部设备随机发送矩阵取料/放料位置 机械手实现矩阵抓取
2.操作流程
(1):指令说明如图2-1

(图2-1)
录制_2024_07_24_00_31_06_90.mp4
(2)举例:矩阵为3行4列(图2-2)机械手如何走到6号位置

(图2-2)
录制_2024_07_24_00_52_19_183.mp4
(3):举例:矩阵为3行4列(图2-2)外部设备(PLC)发送2行2列机械手如何走


录制_2024_07_24_10_57_56_582.mp4
3.常见问题解答
(1)注意事项:如一列有11个点位 不是用1/11而是1/10因为第一个点是从0开始
(2)此指令只适用于等间距 有规律的矩阵
(3)本次演示使用默认大地坐标系 TCP 夹具任意姿态安装 此指令只是用终止点——起始点除以点位间隔 无需在意末端姿态